- Home - v3
- Government
- Departments
- Public Works
- Non-Discrimination
Non-Discrimination
The City of Lake Stevens recognizes and upholds the rights of individuals to be treated fairly and to live their lives with dignity and respect and free from discrimination, targeting, retaliation or intimidation because of their immigration status, faith, race, national origin, sexual orientation, gender or gender identity, age, ability, ethnicity, housing status, economic status, or other social status. The City is committed to ensuring that Lake Stevens remains a welcoming, inclusive, and safe community for all who live, work and visit here.
The City of Lake Stevens hereby gives public notice that it is the policy of the City to assure full compliance with Title VI of the Civil Rights Act of 1964, as amended, the Civil Rights Restoration Act of 1987, Executive Order 12898, and related statutes and regulations in all programs and activities. Title VI states that no person in the United State of America shall, on the ground of race, color or national origin be excluded from the participation in, be denied the benefits of, or be otherwise subjected to discrimination under any program or activity for which the City receives federal financial assistance.
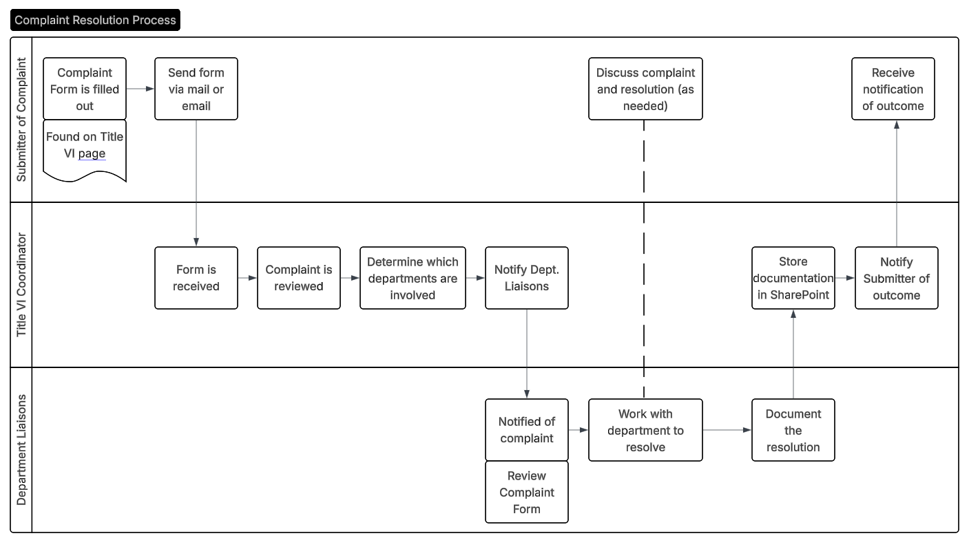
Any person who believes they have been aggrieved by an unlawful discriminatory practice under Title VI has a right to file a formal complaint with the City of Lake Stevens. Any such complaint must be in writing and filed with the City's Non-Discrimination Coordinator within one hundred eighty (180) days following the date of the alleged discriminatory occurrence.
For more information about the City’s Non-Discrimination Complaint Procedure, or If you need assistance or accommodations to access this policy, please contact the City of Lake Stevens Non-Discrimination Coordinator at:
City of Lake Stevens
Attn: Max Roth, Non-Discrimination Coordinator
1812 Main St. / P.O. Box 257
Lake Stevens, WA 98258
(425) 622-9440
risk@lakestevenswa.gov
The City of Lake Stevens has signed a Letter of Intent to adopt the Washington State Department of Transportation (WSDOT) Title VI Plan for Title VI compliance. The City receives federal funding for many of its transportation projects. WSDOT is responsible for assuring that the City, as a recipient of funding, complies with nondiscrimination statutes and regulations.
Complaint Forms
- Title VI Complaint Form - English (Fillable PDF)
- Title VI Complaint Form - Spanish (Fillable PDF)
- Title VI Complaint Form - Chinese Simplified (Fillable PDF)
Complaint Investigation and Resolution
Investigation Process
The investigation may include interviews of the complainant, employees, contractors, subcontractors, subgrantees, those named in the complaint, and witnesses to the alleged discrimination, as well as a review of any physical or written evidence. If more information is needed to resolve the case, the Non-Discrimination Coordinator may contact the complainant. The complainant has [30] days to send the requested information to the investigator assigned to the case. The preponderance of the evidence standard will be applied during the analysis of each complaint.
Informal Resolution
The Non-Discrimination Coordinator may reach out for additional information to work towards informal resolution of the complaint through direct communication with the complainant or their representative. Informal resolution may include open dialogue, discussion using a staff member as an intermediary, or other process that results in an acceptable solution within ten (10) business days from the acceptance of the complaint. Any such informal resolution agreement must be signed by both the Non-Discrimination Coordinator and the complainant.
Annual Title VI Compliance Documents
Related Regulations and Related Statutes
40 C.F.R. Parts 5 and 7, 42 U.S.C. 2000d to 2000d–7 and 6101 et seq.; 29 U.S.C. 794; 33 U.S.C. 1251nt. generally applies to Nondiscrimination in Programs or Activities Receiving Federal Assistance from the Environmental Protection Agency, including:
- Title VI of the Civil Rights Act of 1964, as amended (42 U.S.C. §2000d to 2000d-7), which prohibits recipients of federal financial assistance from discriminating on the basis of race, color, or national origin (including limited English proficiency) in their programs or activities. Title VI itself prohibits intentional discrimination.
- Section 504 of the Rehabilitation Act of 1973, which prohibits discrimination on the basis of disability in federally-assisted programs or activities;
- Title IX of the Education Act Amendments of 1972, which prohibits discrimination on the basis of sex in federally-assisted education programs or activities
- Age Discrimination Act of 1975, which prohibits discrimination on the basis of age in federally-assisted programs or activities; and
- Section 13 of the Federal Water Pollution Control Act Amendments of 1972, which prohibits discrimination on the basis of sex in programs or activities receiving financial assistance under the Clean Water Act.